欢迎访问湖南协成电子技术有限公司网站!
设为首页
|
加入收藏
|
联系我们
网站首页
关于我们
公司简介
售后服务
公司荣誉
企业文化
企业文化
行政风采
工程介绍
教育信息化
信息发布系统
建筑智能化
多媒体会议系统
新闻中心
公司动态
行业资讯
联系我们
人员招聘
联系方式
新闻中心
公司动态
行业资讯
联系方式
电话 0731-57233333
业务Q
售后Q
前台Q
网址
www.hnxcdz.com
地址
湖南省湘潭易俗河凤凰中路
梧桐小区三号楼
分享到:
您当前的位置:
首页
>
新闻中心
>
公司动态
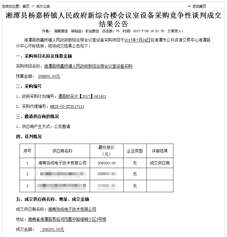
湘潭县杨嘉桥镇人民政府新综合楼会议室设备采购项目中标喜讯
发布者:webadmin 作者: 来源: 发布时间:2017-07-27 10:07:17
我公司于2017年07
月24
日,在湘潭
市
财政局政府采购办的监督和管理下,由
湖南君信项目管理有限公司
组织的“湘潭县杨嘉桥镇人民政府新综合楼会议室设备采购项目
”招标活动中,我公司严格遵守《中华人民共和国政府采购法》,凭借突出的综合实力,以206200元成功中标。
项目名称:湘潭县杨嘉桥镇人民政府新综合楼会议室设备采购项目
采购方式:竞争性谈判
成交金额:
贰拾万零陆仟贰佰
元整(¥206200.00)
分享到:
【关闭此页】
上一条:
【中标喜讯】湘潭县天易水竹学校办公及教学设施设备等采购
下一条:
湘潭子敬学校教师电脑采购项目中标喜讯
-友情链接-
海内互联
百度
版权所有:湖南协成电子技术有限公司 备案号:
湘ICP备2023008993号-1
公司地址: 湘潭县易俗河凤凰中路梧桐小区3号楼 技术支持:
海内互联
湘公网安备 43032102000171号