欢迎访问湖南协成电子技术有限公司网站!
新闻中心
  • 联系方式
  • 电话 0731-57233333
  • 业务Q
  • 售后Q
  • 前台Q
  • 网址
  • www.hnxcdz.com
  • 地址
  • 湖南省湘潭易俗河凤凰中路
    梧桐小区三号楼
  • 分享到:
  • 您当前的位置:首页 > 新闻中心 > 公司动态

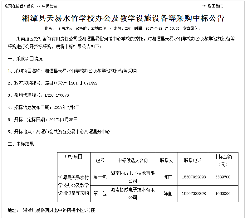
    【中标喜讯】湘潭县天易水竹学校办公及教学设施设备等采购

    发布者:webadmin     作者:    来源:   发布时间:2017-07-28 11:28:34

        我公司于201707月25日,在湘潭财政局政府采购办的监督和管理下,由湖南君信项目管理有限公司组织的“ 湘潭县天易水竹学校办公及教学设施设备等采购项目”招标活动中,我公司严格遵守《中华人民共和国政府采购法》,凭借公司过硬的综合实力,优良的企业信誉成功中标。

     

    水竹学校.jpg

    分享到:

    版权所有:湖南协成电子技术有限公司    备案号:湘ICP备2023008993号-1
    公司地址: 湘潭县易俗河凤凰中路梧桐小区3号楼   技术支持:海内互联

    湘公网安备 43032102000171号