欢迎访问湖南协成电子技术有限公司网站!
新闻中心
  • 联系方式
  • 电话 0731-57233333
  • 业务Q
  • 售后Q
  • 前台Q
  • 网址
  • www.hnxcdz.com
  • 地址
  • 湖南省湘潭易俗河凤凰中路
    梧桐小区三号楼
  • 分享到:
  • 您当前的位置:首页 > 新闻中心 > 公司动态

    湘潭子敬学校教师电脑采购项目中标喜讯

    发布者:webadmin     作者:    来源:   发布时间:2017-07-26 09:32:30

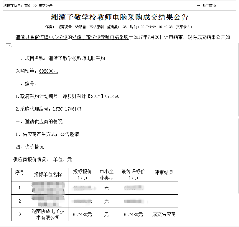
    我公司于2017年07月20日成功中标湘潭子敬学校教师电脑采购招标项目。

    项目名称:湘潭子敬学校教师电脑采购

    政府采购计划编号:潭县财采计【2017】071460

    采购代理编号:LYZC-1706107

    采购人名称:湘潭子敬学校

    采购方式:竞争性谈判

    采购代理机构名称:湖南凌云招标咨询有限责任公司

    成交金额:陆拾陆万柒仟肆佰捌拾元整(¥667480元)

     

    子敬_副本.jpg

    分享到:

    版权所有:湖南协成电子技术有限公司    备案号:湘ICP备2023008993号-1
    公司地址: 湘潭县易俗河凤凰中路梧桐小区3号楼   技术支持:海内互联

    湘公网安备 43032102000171号